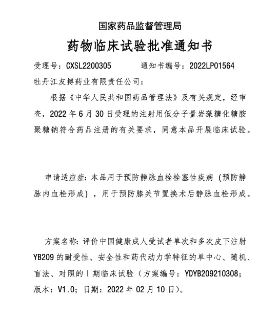
9ÔÂ20ÈÕ£¬Ñз¢ÖÐÐÄYB209ÏîÄ¿»ñµÃ¹úÄÚÒ©ÉóÖÐÐÄ£¨CDE£©ÁÙ´²ÊÔÑéÅú×¼£¬È«Ã濪ÆôÁÙ´²ÊÔÑé֮·¡£´ËǰYB209ÏîÄ¿ÔÚ2021ÄêÒÑ»ñµÃÃÀ¹úFDAÁÙ´²ÊÔÑéÅú×¼¡£YB209ΪȫÐÂ1ÀàÉúÎïÒ©£¬ÊÇ´Óº£ÑóÉúÎïÖÐÌáÈ¡²¢¾½á¹¹ÐÞÊεõ½µÄÐÂÐÍ¿¹ÄýÒ©ÎÊÇÒ»ÖÖ¾ßÓÐȫнṹ¡¢È«Ð°еãµÄÑ¡ÔñÐÔÄÚÔ´ÐÔÄýѪÒò×Ó¢úø£¨Fi¢úase£©µÄǿЧÒÖÖÆ¼Á¡£×÷ΪÖÐÃÀË«±¨ÏîÄ¿£¬Ä¿Ç°È«ÇòÉÐÎ޸ðеãÒ©ÎïÉÏÊУ¬ÓÐÍû³ÉΪFirst-in-classÏîÄ¿£¬¾ÓÊÀ½çÁìÏÈˮƽ£¬ÎªÈ«ÇòÔ¤·À¾²ÂöѪ˨˨ÈûÐÔ¼²²¡ÐγÉÌṩǿÓÐÁ¦µÄÓÐЧÖÎÁÆÊֶΡ£
Ñо¿±íÃ÷£¬YB209¾ßÓнüËÆÓÚÒÀŵ¸ÎËØµÄ¿¹ÑªË¨»îÐÔ£¬µ«³öѪÐÔ·çÏÕ¸üµÍ£¨²»Ó°ÏìÍâÔ´ÐÔÄýѪ;¾¶ºÍ¹²Í¬ÄýѪ;¾¶£©£¬¼´Ê¹Ôڸ߼ÁÁ¿¸øÒ©Çé¿ö϶ÔÊÔÑ鶯ÎïµÄֹѪ¹¦ÄÜÒ²ÎÞÏÔÖøÓ°Ï죬Æä³öѪÇãÏòÏÔÖøµÍÓÚµÈЧ¿¹ÑªË¨¼ÁÁ¿µÄÒÀŵ¸ÎËØ£¬´ËÓë½üÄêÀ´¹ØÓÚÄÚÔ´ÐÔÄýѪ;¾¶ÒÖÖÆµÄ»ù´¡Ñо¿½áÂÛÒ²ÊÇÏà·ûµÄ£¬ÇÒ²»¼¤»îѪС°å¡£YB209¾ßÓÐÍêÈ«×ÔÖ÷֪ʶ²úȨ£¬Æä»¯ºÏÎï¡¢ÖÆ±¸·½·¨¼°ÁÙ´²ÓÃ;µÈºËÐļ¼Êõ¾ùÒÑÉêÇë¹úÄں͹ú¼Ê·¢Ã÷רÀû²¢»ñÊÚȨ¡£¸ÃÏîÄ¿ÒÑ»ñµÃ·Ö²¼ÓÚ8¸ö¹ú¼ÒµÄ19ÏîרÀûÊÚȨ֤Êé¡£
×÷Ϊ¹ú¼ÊÉÏÊ״μûÓÚ±¨µÀµÄi¢úaseÒÖÖÆ¼ÁÀà(first-in-class)µÄ¿¹ÄýÒ©ÎïÑз¢ÏîÄ¿£¬YB209Ò²µÃµ½Á˶෽Õþ¸®×ʽðµÄÖ§³Ö£º°üÀ¨¹ú¼Ò¿Æ¼¼ÖØ´óרÏîÖØ´óÐÂÒ©´´ÖÆÏîÄ¿¡¢¹ú¼Òº£Ñó¾Ö¡°Ê®ÈýÎ塱º£Ñó¾¼Ã´´Ð·¢Õ¹Ê¾·¶ÏîÄ¿¡¢ºÚÁú½Ê¡ÖØ´ó³É¹ûת»¯ÏîÄ¿¡¢¸ß¼ÛֵרÀûÏîÄ¿µÈ¡£Ä¿Ç°£¬YB209³É¹¦ÈëΧºÚÁú½Ê¡¡°½Ò°ñ¹Ò˧¡±¿ÆÑ§¹¥¹ØÏîÄ¿£¬½Ò°ñµÄǣͷµ¥Î»Îª±±¾©´óѧµÚÒ»Ò½Ôº£¨±±¾©´óѧµÚÒ»ÁÙ´²Ò½Ñ§Ôº£©£¬Ò²ÊÇÎÒ˾¸ÃÏîÄ¿IÆÚÁÙ´²ÊÔÑéºÏ×÷µ¥Î»£¬ÓɸÃÔºµÄ´Þ½ÌÊÚµ£ÈθÃÁÙ´²ÊÔÑéµÄÖ÷ÒªÑо¿Õß¡£´Þ½ÌÊÚΪ¹ú¼Ò¿Æ¼¼ÖØ´óרÏî¡°Ê®ËÄÎ塱ÖÁ¡°Ê®ÁùÎ塱սÂÔ½ÓÐøÑо¿×¨¼Ò£¬ÊÇÖйú¿¹ÑªË¨Ò©ÎïÖÎÁÆÁªÃ˵ÄÀíʳ¤£¬ÏȺóÖ÷³Ö¹ú¼ÒÖØµãÑз¢¼Æ»®¾«×¼Ò½Ñ§Ñо¿ÖصãרÏî¡¢¹ú¼ÒÖØ´óÐÂÒ©´´ÖÆ-¿Æ¼¼ÖØ´óרÏîµÈ¶àÏî¹ú¼Ò¼¶¡¢Ê¡²¿¼¶ÏîÄ¿£¬¿ªÕ¹Íê³ÉÁ˶à¸ö¿¹ÑªË¨´´ÐÂÒ©µÄÁÙ´²ÊÔÑ飻½«ÖúÍÆYB209ÏîÄ¿µÄÁÙ´²ÊÔÑé½øÕ¹£¬ÕùÈ¡ÔçÈÕ½«¸Ã´´ÐÂÒ©ÍÆÏòÊг¡£¬¸ø»¼Õß´øÀ´¸£Òô¡£
Öйú´´ÐÂÒ©Ñз¢ÕýÂõÈë»Æ½ðʱ´ú£¬Ðǿռ¯ÍŰÑÎÕ»úÓö£¬Ë³ÊƶøÎª£¬Ê¼ÖÕ¼áÐÅ¡°´«³Ðº»Êµµ×ÔÌ£¬´´ÐÂÇý¶¯·¢Õ¹¡±µÄÀíÄ¹²Í¬Íƶ¯Ò½Ò©ÐÐÒµ¸ßÖÊÁ¿·¢Õ¹£¬Îª¡°¹úÄÚ´´ÐÂÒ©È«Çò»¯¡±¸³ÄÜ£¡
